2026 板橋三星手機維修推薦|S24 Ultra、S25 Ultra 黑屏、綠線、泡水不開機與主板救資料完整解析

專家標語:

「十四年專修高難度故障,我們修的不只是手機,而是您重要的回憶與資料。」

2026 年三星手機故障型態已經和過去完全不同。

現在最常見的問題已不只是單純換螢幕,而是:

· S24 Ultra 主板分層

· S25 Ultra 主板不開機

· 三星螢幕綠線

· 三星折疊黑屏

· 手機泡水無法充電

· 主板 IC 故障

· 電池耗電快

· 主板救資料

尤其 Samsung S24 Ultra、S25 Ultra、Z Fold、Z Flip 系列,由於 AI 晶片、高瓦數快充與高密度主板設計,主板與顯示故障率明顯提升。

如果您最近搜尋:

板橋三星手機維修 板橋手機維修 土城三星手機維修 新莊手機維修 中和三星手機維修 樹林手機維修

本篇會帶您快速了解 2026 三星手機最常見故障與維修重點

2026 三星手機最常見故障

為什麼三星手機會突然黑屏?

目前最常見原因:

· AMOLED 螢幕損壞

· 顯示 IC 異常

· 主板供電故障

· 摔機造成主板分層

尤其 S24 Ultra、S25 Ultra 最常見:

有震動 有通知聲 但螢幕完全不亮

很多情況其實已經不是單純換螢幕。

為什麼三星手機會出現綠線?

2026 年最熱門故障之一。

常見機型:

· S22 Ultra

· S23 Ultra

· S24 Ultra

· S25 Ultra

原因通常是:

· 高溫 OLED 老化

· 排線異常 摔機後內部受損

· 若綠線持續增加,最後可能整片黑屏。

三星折疊手機為什麼容易黑屏?

目前 Z Fold、Z Flip 最常見:

打開黑屏 半折沒畫面

觸控失靈 中間亮線

主因是:

轉軸排線疲勞斷裂

長期開合後:

排線老化 顯示訊號異常 螢幕供電不穩

最後造成黑屏與觸控故障。

手機泡水後為什麼會出現充電水滴警示?

很多客戶以為:

「手機沒有掉水裡。」

但其實:

淋雨 潮濕 浴室蒸氣

都可能造成:

Type-C 氧化 尾插短路 無法充電

若持續充電,

甚至可能直接燒毀主板。

S24 Ultra 主板分層救資料案例

客戶從土城送修:

手機狀況:

完全黑屏 無法充電 資料未備份

檢測後發現:

· CPU 底層焊點異常

· 主板供電故障 PMIC

· 電源 IC 損壞

S24 Ultra 主板分層維修

透過:

· 顯微鏡檢測

· BGA 重植

· 主板分層修復

· 電源線路重建

S24 Ultra 主板分層維修 維修完成

最終:

✅ 成功救回資料

✅ 手機恢復正常開機

這類主板救資料,

已經是 2026 三星高階維修主流。

S25 Ultra 主板救資料維修案例

2026 年開始,

Samsung S25 Ultra 主板救資料

已成為高階維修熱門項目之一。

因為 S25 Ultra 採用:

· AI 高效能晶片

· 超高密度堆疊主板

· 高瓦數快充設計

長期高溫下,

更容易出現:

· 主板分層

· 電源 IC 異常

· 無法開機 黑屏

· 無法充電 資料無法讀取

S25 Ultra 主板故障常見症狀

如果您的 S25 Ultra 出現:

完全不開機 插電沒反應 黑屏但發熱 電量亂跳 反覆重開機 摔機後無法顯示

很多情況都不是單純換螢幕,

而是:

主板底層 IC 已經異常。

S25 Ultra 主板救資料案例|板橋三星手機維修

客戶從新莊送修:

手機狀況:

S25 Ultra 重摔後黑屏 完全無法開機

裡面有重要工作資料 尚未備份

S25 Ultra 主板維修

經工程師檢測後發現:

CPU 底層焊點異常 PMIC

電源 IC 短路 主板局部斷層

S25 Ultra 主板維修 保資料
S25 Ultra 主板維修 保資料

透過:

顯微鏡主板檢測 BGA 重植 主板分層修復 電源線路重建

S25 Ultra 主板維修 保資料
S25 Ultra 主板維修 資料保留成功

最終:

✅ 成功救回資料

✅ 手機恢復開機

✅ 相簿與工作檔案完整保留

S25 Ultra 主板維修完成

為什麼 S25 Ultra 主板救資料難度更高?

因為現在三星旗艦機:

· 主板更薄

· IC 更密集

· AI 晶片溫度更高

所以:

一般手機維修店通常無法處理。

需要具備:

· 微焊接技術

· 主板層級維修

· BGA 重植設備

· 資料救援經驗

才能真正進行:

S25 Ultra 主板救資料維修。

2026 三星手機 FAQ

Q:三星手機黑屏但有震動是什麼問題?

通常是:

螢幕損壞 顯示 IC 異常 主板故障

Q:手機泡水後還能充電嗎?

不建議。

可能導致:

主板短路 電源 IC 燒毀 資料遺失

Q:三星手機換電池資料會不見嗎?

正常情況不會。

但仍需專業工程師操作。

Q:S24 Ultra 不開機還能救資料嗎?

很多案例都可以。

只要 NAND 尚未損壞,

通常仍有機會救回。

Q:S25 Ultra 黑屏還有機會修復嗎?

很多情況都有機會。

尤其:

主板尚未完全燒毀 CPU 未永久損壞 NAND 正常

通常仍能透過:

主板修復 電源重建 BGA 重植

進行資料救援。

為什麼越來越多人選擇板橋apple center 三星手機維修中心?

我們專修:

三星黑屏 三星綠線 主板不開機 主板救資料 折疊手機黑屏 Type-C 無法充電 泡水維修 主板 IC 故障

服務地區:

板橋手機維修 板橋三星手機維修 土城手機維修 土城三星手機維修 新莊手機維修 新莊三星手機維修 中和手機維修 中和三星手機維修 樹林手機維修 樹林三星手機維修 三重手機維修 迴龍手機維修

14 年維修經驗,

專修一般店家與原廠無法處理的

高難度主板故障與資料救援。

為什麼三星手機會突然黑屏?

2026 年最常見原因包含 AMOLED 螢幕故障、顯示 IC 異常、主板供電問題與主板分層。尤其 S24 Ultra 與 S25 Ultra 最容易出現黑屏但有震動的情況。

如何判斷三星手機是否主板故障?

若手機出現完全不開機、插電沒反應、異常發熱、反覆重開機、黑屏但有震動,很可能已經是主板 IC 或供電異常。

三星手機泡水後還可以充電嗎?

不建議。泡水後若持續充電,可能造成 Type-C 短路、電源 IC 燒毀,甚至導致資料永久遺失。

三星手機螢幕綠線是什麼原因?

三星手機綠線通常與 OLED 老化、高溫、摔機或排線異常有關,後續可能逐漸演變成整片黑屏。

手機無法充電一定是尾插壞掉嗎?

不一定。有些是 Type-C 尾插氧化,但也有可能是充電 IC、主板供電層或電池異常。

三星 S24 Ultra 不開機還能救資料嗎?

很多案例仍有機會。若 NAND 尚未損壞,通常可透過主板修復與 BGA 重植方式救回資料。

折疊手機黑屏一定要換螢幕嗎?

不一定。很多 Z Fold 與 Z Flip 黑屏問題其實是轉軸排線異常,而不是整片螢幕損壞。

如何避免三星手機主板分層?

建議避免長時間高溫使用、邊充電邊玩遊戲、頻繁快充與重摔,可降低主板分層與 IC 脫焊風險。

結尾總結

2026 年三星手機維修,

已經正式進入:

主板維修時代。

若您的手機出現:

黑屏 綠線 無法充電 泡水 主板不開機 電池異常

建議盡早檢測,

避免小問題最後變成資料無法救援。

官網:https://reurl.cc/rEm2mN

Fb: https://reurl.cc/DjM7oN

IG: https://reurl.cc/vQgWza

Blog: https://reurl.cc/Rq7gzz

地標:https://reurl.cc/XGrgmD

板橋手機維修中心

地址:新北市板橋區四川路一段343號

LINE生活圈:@htx0468m

營業時間12:00~21:30

板橋店電話 :(02)8953-2605

板橋iPhone維修|iPhone 17 Pro 重摔黑屏不開機?主板顯微修復成功保留資料|板橋apple center 三星手機維修中心

項目 內容詳情
收件日期 2026/04/09
客戶來源 新北市板橋區
手機型號 iPhone 17 Pro
故障現象 重摔後黑屏不開機、接電無反應、插充電線無顯示
檢測結果 主板局部供電異常,疑似 PMIC 周邊線路受損並伴隨短路現象
維修方案 顯微焊接修復主板受損點位,不更換整板,優先保留原機資料
完修時間 當天約 3 小時
預算評估 比原廠換整機或更換整板方案更省,屬於高 CP 值維修方式


板橋-iphone17pro-主板維修-applecenter.jpg

板橋-iphone-黑屏不開機-主板修復-applecenter.jpg

板橋-手機維修-顯微焊接-主板檢測-applecenter.jpg

板橋-iphone-黑屏不開機-主板修復-applecenter.jpg

這次送到板橋apple center 三星手機維修中心的案例,是一台 iPhone 17 Pro 主板維修案件。客戶表示手機在下車時從口袋滑落,落地後當下先出現震動,沒多久就黑屏,之後完全無法開機。這類型故障在板橋iPhone維修與板橋手機維修案件中非常常見,很多店家第一時間就會判定只能換主板,甚至直接建議換機,但如果客戶有照片、LINE、工作資料要保留,這種做法通常不是最理想。

工程師檢測報告

我先進行外觀檢查,發現這台 iPhone 17 Pro 邊框有明顯撞擊痕跡,螢幕本身沒有大面積破裂,但機身受力點集中在主板區域。這種情況下,不能只看表面,必須直接做電流與主板層級檢測。

接上直流電源供應器後,按下開機鍵,電流出現異常拉升後立刻掉零,這種曲線通常代表主板供電線路有異常,常見原因包括 PMIC 周邊故障、局部 短路、排線座點位受損,或是撞擊導致焊點裂開。進一步拆機後,在顯微鏡下檢查主板,發現局部元件附近有受力變形痕跡,供電路徑的關鍵點位阻值異常,確定不是單純螢幕問題,而是主板局部供電異常。

這種情況如果直接更換整板,速度雖然快,但原本資料幾乎無法完整保留。板橋apple center 三星手機維修中心在處理這類板橋iPhone維修案件時,會優先以「修復原板」為原則,因為只要 CPU、儲存晶片與關鍵資料區沒有遭到致命損壞,多數情況仍有很高機會把資料完整救回來。

維修處置與結果

這次我採用的是顯微焊接方式,先將主板受損區域做精細清潔與測量,再針對異常點位補強與修復,處理供電路徑不穩與局部短路問題。這種維修方式的重點不是「換掉全部」,而是找出真正故障點,只修該修的地方,這樣才能兼顧穩定度、資料保留與價格合理。

修復完成後,主機成功開機,螢幕顯示恢復正常,系統可順利進入桌面,客戶原本的照片、LINE 對話紀錄與工作資料皆完整保留。後續我再進行 30 分鐘燒機測試,包含充電、Face ID、Wi-Fi、喇叭、震動、前後鏡頭與通話測試,確認功能正常後才交機。

如果你正在找的是 板橋手機維修板橋iPhone維修、或希望找到價格合理、又能保留資料的 高CP值主板維修方案,像這種 iPhone 17 Pro 重摔黑屏不開機的案例,其實不一定只能換機,也不一定非得換整板。只要檢測正確,很多主板故障都有修復空間。



iPhone 17 Pro 黑屏不開機是什麼原因?

常見原因包括重摔造成主板供電異常、顯示 IC 問題、PMIC 線路損傷、排線座受損,或局部短路。若手機黑屏但主板仍可修復,多數情況仍有機會保留資料。


iPhone 17 Pro 重摔後一定要換主板嗎?

不一定。很多重摔案例其實是主板局部點位異常,透過顯微焊接修復關鍵線路後即可恢復,不需要直接更換整板。


主板維修和直接換整機差在哪裡?

主板維修的最大差異在於可以優先保留原機資料,也通常比整機更換更省預算。前提是店家必須具備顯微焊接與主板檢測能力。

iPhone 主板故障資料還能保留嗎?

若 CPU、儲存晶片與資料區未受到致命破壞,多數主板維修案件都能以保留資料為優先處理,成功率會比直接換板更高。

板橋iPhone維修多久可以完成主板維修?

若故障點明確、損傷範圍不大,很多主板案件當天即可修復;若屬於多處短路或進水腐蝕,就可能需要更完整的檢測時間。

板橋手機維修便宜就一定比較划算嗎?

不一定。真正高 CP 值的維修是精準找出故障點、修復後穩定可用、並且盡量保留資料,而不是只看最低報價。


常見問題 FAQ

板橋iPhone主板維修大概多少錢?

實際價格要看故障是供電異常、短路、顯示 IC、尾插供電還是多層板受損。板橋apple center 三星手機維修中心會先免費檢測後再報價,通常比原廠整機更換更有高CP值。


iPhone 17 Pro 黑屏維修資料會不見嗎?

如果是主板局部故障、螢幕或供電異常,多數情況都可以以保留資料為優先處理,不一定會遺失原本資料。


板橋手機維修主板案件需要留機過夜嗎?

如果故障點單純,很多主板維修當天就能交件;若有多處異常或進水腐蝕,就可能需要延長檢測與測試時間。



為什麼有些店家直接說只能換主板?


因為主板檢測與顯微焊接門檻較高,不是每間店都具備設備與經驗。若希望保留資料,建議找能做主板層級維修的店家評估。

板橋手機維修中心

地址:新北市板橋區四川路一段343號

LINE生活圈:@htx0468m

營業時間12:00~21:30

板橋店電話 :(02)8953-2605

若您想了解更多維修項目,也可以先參考我們的板橋手機維修服務首頁,或延伸閱讀其他 iPhone 螢幕維修主板維修泡水搶救案例。

板橋iPhone維修|iPhone 17 Pro Max 主機板維修實錄:不開機、重摔斷電、資料救援怎麼處理?

當一支 iPhone 17 Pro Max 重摔後突然不開機,很多人的第一反應都是:「是不是整台沒救了?」

尤其是手機裡還有工作照片、對話紀錄、客戶資料、銀行 App、驗證碼與生活照片時,那種焦慮通常比手機本身壞掉更大。

在板橋 iPhone 維修現場,這類案件其實很常見。表面上看起來只是摔到、黑屏無法開機,但實際檢測後,真正的故障點不一定在螢幕,有時候問題已經深入到主機板供電、顯示電路、排線座點,甚至是重摔後造成的板層異常。

我們是板橋 Apple Center 三星手機維修中心,長期處理板橋 iPhone 維修板橋手機維修螢幕更換主機板維修泡水搶修與資料救援案件。這篇文章就用一台實際的 iPhone 17 Pro Max 主機板維修案例,帶你看懂:當手機重摔後不開機,到底該怎麼判斷、怎麼處理,才能提高修復與資料保留的成功機會。

iPhone 17 Pro Max 不開機,常見不一定只是電池沒電

很多使用者遇到 iPhone 17 Pro Max 不開機時,第一個想法通常是:

是不是沒電了? 會不會只是螢幕壞掉? 充電放久一點會不會自己好? 強制重開有沒有機會恢復?

這些想法很正常,但從實際維修經驗來看,重摔後不開機 常常不是單一小問題。尤其是高階旗艦機種,內部結構更精密,摔擊後可能造成的狀況包含:

主機板局部供電異常 顯示電路受損 排線座點鬆脫或變形 電源管理相關電路異常 機身受力導致主板層間問題 螢幕損壞造成假性不開機判斷

也就是說,表面看起來像同一種「黑屏」,背後原因卻可能完全不同。

真實案例|iPhone 17 Pro Max 重摔後斷電,不開機送修

iPhone 17 Pro Max主板重摔不開機 保資料
主機板分層

📱 真實救援案例:從「重摔不開機」到「資料完美保留」

• 災情狀況: 林先生騎車時,口袋裡的 iPhone 17 Pro Max 不慎飛出,在柏油路上翻滾了幾圈。雖然外觀只有輕微擦傷,但手機瞬間黑屏不開機,插上充電線也毫無反應。

客人描述的狀況是:

「手機摔到路上後當下先閃了一下,接著就黑掉,之後怎麼按都沒反應,插充電線也看不出來有沒有在充,整支像死機一樣。」

這種描述在板橋手機維修現場非常典型,但工程師不會只憑表面現象就直接判斷。因為有些機器看起來像整台死亡,實際上可能只是螢幕不顯;反過來,也有些手機看起來像只是黑屏,結果故障核心在主機板。

• 同業診斷: 他先去了附近的維修店,對方判定是「主機板報銷」,建議直接花大錢更換整塊主板,且宣告資料無法救援。

現場初步檢測後,這台 iPhone 17 Pro Max 出現以下特徵:

外觀有明顯重摔痕跡 裝置無正常顯示反應 充電時無明顯使用者可辨識反應 一般使用者角度會誤判為完全報廢 經工程檢測後,故障方向偏向主機板層級異常

進一步拆機與檢測後,確認這不是單純換螢幕就能解決的案件,而是需要進入 主機板維修流程

• 我們的挑戰: 林先生手機裡有剛出生的女兒滿月影片,完全沒有備份。這是一場與時間賽跑的資料救援戰役。

iPhone 17 Pro Max主板 晶片重新解焊

為什麼 iPhone 17 Pro Max 重摔後,主機板會出問題?

很多人會以為,手機摔到後只要外玻璃沒裂、機身沒太大變形,裡面應該就沒事。

但事實上,主機板故障常常是「外表看不太出來,裡面卻已經受傷」。

iPhone 17 Pro Max主板 掉落晶片重新解焊

重摔後常見的主板風險有幾種:

1. 板上元件受衝擊

手機落地瞬間的衝擊,可能讓主板上的關鍵元件受到應力影響,造成供電或訊號異常。

2. 接點或座點異常

摔擊如果剛好影響某個接點、排線接口或焊點,會導致開機、顯示、充電等功能失常。

3. 板層結構受力

高階機型內部設計精密,若機身受力角度特殊,有可能導致主板內部層間出現問題,這不是肉眼表面看得出來的。

4. 原本已存在輕微隱性問題,摔擊後完全爆發

有些手機在摔之前就可能有電池老化、過熱、進水後遺症或曾經維修過的歷史,重摔只是讓原本潛在問題完全惡化。

主機板維修和換螢幕最大的差別在哪裡?

這是很多客人最容易混淆的地方。

換螢幕

適合處理:

玻璃破裂 顯示異常 黑屏但主系統仍正常運作 觸控失靈 畫面閃爍線條、局部不顯示

主機板維修

適合處理:

重摔後不開機 插電沒反應 反覆斷電 顯示與供電同時異常 無法正常進入系統 需要資料救援的板級故障

也就是說,螢幕維修比較像更換故障模組,主機板維修則是針對手機核心電路做檢測與修復。

這也是為什麼板橋 iPhone 維修如果要做出差異化,不能只會整組更換,而要能真正看懂故障根源。

iPhone 17 Pro Max主板 晶片重新植錫貼合 資料保住

這台 iPhone 17 Pro Max 主機板維修,工程師怎麼判斷?

實務上,這類案件的重點從來不是「先報價」,而是先判斷以下幾件事:

第一,手機到底是不是還有生命訊號?

先確認是否完全無反應,還是只是螢幕沒有顯示。這一步對後續方向非常重要。

第二,問題是供電、顯示,還是兩者都有?

因為有些手機會被誤判成主機板壞掉,但實際上只是顯示模組失效;也有些手機換了螢幕還是沒反應,才發現真正核心在主板。

第三,有沒有資料保留的必要性?

如果客戶最在意的是資料,那整個維修策略就不能只看最快,而要看哪一種方式最適合保住原始資料。

第四,值不值得修?

不是每一台都一定適合修,但專業店家至少會告訴你:

現在問題在哪、風險在哪、修復後穩定度如何、值不值得投入。

iPhone 17 Pro Max 不開機,為什麼不能一直反覆充電、重開機?

這是很多使用者在故障初期最常做的事,但也是很容易讓問題加重的行為。

1. 反覆插電測試

如果主機板本身已經有供電異常,持續插拔充電線不一定有幫助,反而可能讓狀況更不穩。

2. 一直強制重開

有些人會不停嘗試按鍵重置,希望手機自己恢復,但如果是板級故障,這通常不會解決根本問題。

3. 放著充整晚

如果故障點不是單純電量耗盡,長時間插電也不會自己修好,反而拖延送修時機。

4. 找沒檢測能力的店家直接拆

如果店家只會先換螢幕、先換電池試試看,往往容易浪費時間與成本,甚至影響後續資料救援機會。

板橋手機維修角度來看,什麼樣的案件最需要主機板檢測?

這類型狀況,通常都建議直接做主板方向檢測:

手機重摔後直接不開機 黑屏且完全無正常使用反應 換過充電線、充電器仍沒反應 外觀受力點明顯 曾經泡水或受潮過 已經被其他店家判斷「只能換整新機」 裡面有重要資料,不想放棄原機資料

尤其是對商務客、做生意的人、照片很多的使用者來說,資料救援的價值常常比手機本身更高。

真正有價值的主機板維修,不只是修好,更是把資料留住

很多人搜尋「板橋iPhone維修」時,其實真正焦慮的不是螢幕裂掉,而是:

LINE 聊天記錄還在不在 客戶聯絡資料能不能救 相簿照片可不可以留住 金融 App、工作帳號還能不能登入 手機裡的驗證與生活紀錄能不能回來

所以像 iPhone 17 Pro Max 這種不開機案件,價值最高的不是單純亮機,而是:

能不能在安全的檢測與維修流程下,把原本資料保留下來。

這也是為什麼高難度案件不能只用一般換零件思維處理,而需要更完整的檢測經驗與主板判斷能力。

最後這台主機板成功救回也成功保住各項照片資料與功能,最終實際花費費用是6800元。

FAQ|iPhone 17 Pro Max 主機板維修常見問題

Q1:iPhone 17 Pro Max 不開機,一定是主機板壞掉嗎?

不一定。也有可能是螢幕不顯、電池異常、排線問題或其他故障,所以一定要先檢測,不能只看表面猜測。

Q2:主機板壞掉,資料還有機會救回來嗎?

很多情況是有機會的,前提是不要過度自行測試,也不要讓不熟板級維修的店家反覆試拆。

Q3:手機重摔後黑屏,但有可能其實有開機嗎?

有可能。這也是為什麼工程師第一步通常會先判斷系統是否仍有生命訊號,而不是直接說整台壞掉。

Q4:主機板維修是不是一定很貴?

不一定。真正要看的是故障位置、損壞程度、維修難度與是否需要資料保留。專業店家會先檢測再給方向,而不是一開始亂開價。

Q5:這種不開機案件,送修前要注意什麼?

最重要的是不要持續亂充電、不要反覆開關機、不要自己拆,也不要因為著急就找只會試換零件的店家。

|板橋iPhone維修遇到不開機,先別急著判死刑

💡 為什麼坊間說「只能換主板」,我們卻能「修主板」?

板橋iPhone 維修 的市場裡,技術層次有很大的落差。

許多店家只停留在「更換模組」(例如換電池、換螢幕),一旦遇到主機板漏電、不開機,就束手無策。但在板橋 Apple Center,我們擁有晶片級別的維修能力:

• 精準打擊: 哪裡壞修哪裡!不需要因為一顆供電 IC 損壞,就讓您更換整塊主機板。

• 資料優先: 原廠維修SOP是直接換新機板(資料必定清空)。我們的主板維修技術,是以「保留使用者原始資料」為第一優先。

• 價格透明: 維修前先報價,檢測出問題才收費,拒絕黑箱作業。

🔗 您的手機也有其他疑難雜症嗎?(延伸閱讀)

我們不只精通 iPhone 17 系列的主板救援,針對各種手機問題,我們都有完整的解決方案。歡迎點擊了解我們為您準備的專業知識庫:

• 電池有問題? 👉 iPhone 耗電快、自動關機?是電池老化還是主機板漏電?3分鐘自我檢測

• 不小心進水? 👉 手機泡水怎麼辦?板橋/土城/新莊 手機資料救援黃金 24 小時急救手冊

• 拿的是三星折疊機? 👉 【板橋三星維修推薦】三星折疊螢幕綠屏、轉軸異音?Z Flip/Fold 維修全攻略

• 家裡平板壞了? 👉 iPad 螢幕破裂、充不進電?板橋 iPad 維修中心全型號快速更換

• 住比較遠嗎? 👉 為什麼土城、樹林、新莊人都跑來板橋修手機?揭秘 10 年維修店的堅持

結語:手機不開機別絕望,給我們一次救援的機會

當您的 iPhone 遇到重摔不開機、異常發燙斷電,甚至是泡水等嚴重災情時,請先深呼吸,千萬不要輕易放棄裡面的寶貴資料。

尋找值得信賴的 板橋iPhone 維修 中心,板橋 Apple Center 用 10 年的口碑保證,為您的愛機進行最精密的手術。

📍 立即拯救您的手機與資料:

• 店名: 板橋 Apple Center 三星手機維修中心

• 專精項目: iPhone 主板維修 / 資料救援 / 螢幕無損修復 / 電池更換

• 快速預約LINE ID : @htx0468m

官網:https://reurl.cc/rEm2mN

Fb: https://reurl.cc/DjM7oN

IG: https://reurl.cc/vQgWza

Blog: https://reurl.cc/Rq7gzz

地標:https://reurl.cc/XGrgmD

板橋手機維修中心

地址:新北市板橋區四川路一段343號

LINE生活圈:@htx0468m

營業時間12:00~21:30

板橋店電話 :(02)8953-2605

板橋iPhone維修|iPhone 17 Pro 換螢幕案例:黑屏、觸控失靈怎麼辦?

當 iPhone 17 Pro 不小心摔到地上,最常見的狀況不是只有玻璃裂掉而已,很多人真正緊張的是:螢幕突然黑掉觸控失靈、畫面閃爍,甚至手機明明還有震動、還會響,卻完全看不到畫面。

這種情況在第一時間最怕的,不是花錢,而是怕資料不見、怕修不好、怕遇到只會整組更換卻找不到真正故障原因的店家。對使用者來說,手機不只是通訊工具,裡面還有工作資料、照片、通訊紀錄與日常支付功能,一旦不能用,生活節奏會立刻被打亂。

我們是板橋 Apple Center 三星手機維修中心,長期處理板橋 iPhone 維修板橋手機維修螢幕破裂泡水不開機主機板維修等案件。這次就用一台實際送修的 iPhone 17 Pro 換螢幕案例,帶你看懂:螢幕黑屏觸控失靈到底該怎麼判斷,又該怎麼處理比較安全。

iPhone 17 Pro 螢幕故障時,常見會出現哪些症狀?

很多客人來店裡時,都會以為「只要能開機就沒事」,但其實螢幕故障的表現不只一種。像 iPhone 17 Pro 摔到後,常見症狀包含:

螢幕黑屏,但手機還有震動或鈴聲 畫面出現線條、閃爍、局部失真 觸控延遲、亂跳、局部無法點擊 螢幕邊角破裂後,整片顯示慢慢變暗 顯示正常,但一按壓就會閃屏 摔到之後亮一下就黑掉

這些情況不一定都是主機板壞掉,很多時候是螢幕總成本身受損、排線接點異常,或摔擊後內部結構受壓造成顯示與觸控功能失常。

為什麼 iPhone 17 Pro 摔到後,會黑屏又觸控失靈?

站在工程師角度,螢幕黑屏不代表一定「整台報廢」,但也不能只看表面玻璃裂不裂。

常見原因有幾種:

1. 螢幕總成本體受損

這是最常見的狀況。外觀看起來只是裂一角,但實際上內層顯示結構已經受損,所以會出現黑屏、綠線、畫面閃爍、局部不顯示。

2. 觸控層異常

有些手機畫面還亮著,但已經無法正常滑動、輸入密碼或操作 App,這通常是觸控層受損或排線異常。

3. 排線鬆脫或受損

如果摔擊角度剛好影響到內部排線,也可能造成畫面時有時無,或是螢幕一壓就黑掉。

4. 主機板供電異常

少數重摔案件不只是螢幕壞,而是連顯示供電或相關電路也受到影響。這時如果只換螢幕,問題不一定能完全解決,所以檢測判斷非常重要。

真實案例|iPhone 17 Pro 摔落後黑屏,送修更換螢幕

這次送來店裡的是一位板橋客人的 iPhone 17 Pro。

客人描述的情況是:

「手機從桌邊滑落,落地後螢幕當下先閃了一下,後來就整片黑掉,但來電還會震,充電也有反應,只是完全沒辦法操作。」

現場檢測後,我們先確認幾件事:

手機本體仍可正常開機 震動與提示音存在 充電有反應 外觀螢幕右上角有明顯撞擊點 顯示功能有時異常,觸控回饋不穩定

這種情況代表主系統大多還活著,第一優先判斷會放在螢幕總成與顯示排線。經過進一步測試後,確認主故障點在螢幕模組本身,因此這台機器採取的處理方式是 更換螢幕總成。

iPhone 17 Pro 維修過程
iPhone 17 Pro 螢幕破裂拆解過程
iPhone 17 Pro 維修完成
iPhone 17 Pro 維修完成跑診斷

維修完成後,手機恢復正常顯示,觸控功能也回到穩定狀態,資料無需重灌、原機內容保留,客戶可以直接登入使用。

IPHONE 17 Pro維修費用:11000元

iPhone 17 Pro 換螢幕前,為什麼檢測比直接報價更重要?

很多人找板橋 iPhone 維修時,第一句就是問:「換螢幕多少?」

但從實務上來說,真正專業的流程不是先喊價,而是先確認故障點。

因為有些手機表面看起來像螢幕壞,其實可能是:

主機板顯示電路異常 摔擊導致排線座點受損 充電異常導致無法穩定開機 手機曾經進水,顯示問題只是後續症狀

如果沒有先檢測,只是直接換螢幕,可能會變成:

問題沒完全解決 客人多花冤枉錢 店家後續還要二次拆機 客人對維修信任感下降

所以真正能把「板橋手機維修」做出口碑的,不是只會換零件,而是懂得分辨故障邏輯。

板橋 iPhone 17 Pro 換螢幕,維修流程怎麼做?

以這類案件來說,標準流程會分成以下幾步:

第一步:確認手機是否仍可開機

先看是否有震動、鈴聲、充電反應,判斷是不是單純顯示問題。

第二步:檢查外觀受力位置

透過撞擊點位置,判斷是否為螢幕模組受損或機身受壓變形。

第三步:拆機檢查排線與內部結構

確認是否有排線鬆脫、接口異常或其他受損跡象。

第四步:測試螢幕模組

以工程師檢測流程確認是否為螢幕總成本體損壞。

第五步:完成更換與功能測試

更換後確認顯示、觸控、亮度、感應與日常操作功能是否正常。

iPhone 17 Pro 螢幕壞掉後,使用者最常犯的 4 個錯誤

1. 一直強壓螢幕測試

有些人看到畫面閃一下就會一直按、一直壓,但這可能讓受損區域更嚴重。

2. 繼續充電或長時間開機

如果手機已經有摔傷或內部異常,持續充電有時反而會增加風險。

3. 自己拆機或找來路不明零件

精密機型不建議自行拆裝,尤其是高階機種,拆機失誤容易讓故障擴大。

4. 只比最低價,不看檢測能力

低價不一定錯,但如果店家無法判斷是不是主板問題,後面反而更麻煩。

為什麼這篇文章能同時打「板橋iPhone維修」和「板橋手機維修」?

因為搜尋這兩組關鍵字的人,背後通常有兩種需求:

第一種是已經確定自己是 iPhone,要找專業店家處理。

第二種是只知道「手機壞了」,還沒判斷是螢幕、主板還是其他零件。

FAQ|iPhone 17 Pro 換螢幕常見問題

Q1:iPhone 17 Pro 黑屏但有震動,一定是螢幕壞嗎?

不一定。很多情況確實和螢幕有關,但也有少數是排線異常或主機板顯示供電問題,所以還是要經過現場檢測才能準確判斷。

Q2:iPhone 17 Pro 螢幕破掉後,資料會不見嗎?

如果只是螢幕模組受損,通常資料都還在。真正需要擔心的是主機板重度損壞、進水腐蝕或其他連帶故障。

Q3:觸控失靈還能先繼續用嗎?

不建議。因為觸控異常通常代表螢幕結構已經受損,繼續使用可能讓畫面完全不顯示,甚至影響其他部位。

Q4:換螢幕前要先備份嗎?

能備份當然最好,但如果現在已經無法操作,也建議先讓工程師判斷是否可在不影響資料的前提下進行處理。

Q5:板橋哪一種店家比較適合修 iPhone 17 Pro?

建議找能做檢測、能判斷螢幕與主板差異、能清楚說明風險與流程的店家,而不是只會直接報一個更換價格的店家。

結語|板橋 iPhone 維修不是只有換零件,更重要的是判斷正不正確

iPhone 17 Pro 摔到後出現黑屏、觸控失靈,很多人第一反應都是「是不是整台壞了」。但實際上,只要經過正確檢測,很多案件都能找到真正故障點,並在保留資料的前提下完成修復。

對使用者來說,最重要的不是聽到最低價,而是找到真正能判斷故障、提供合適處理方向的店家。這也是為什麼板橋 iPhone 維修、板橋手機維修這類搜尋,最後會回到同一件事:你找的是不是有經驗、會檢測、敢說明的工程師。

如果你的 iPhone 17 Pro 也有螢幕破裂、黑屏、觸控失靈、摔機後無法正常顯示等問題,建議盡快送檢,避免小問題拖成更大的故障。

板橋手機維修中心

地址:新北市板橋區四川路一段343號

LINE生活圈:@htx0468m

營業時間12:00~21:30

板橋店電話 :(02)8953-2605

更多優質文章連結🔗

板橋iPhone維修

板橋手機維修

iPhone 17 Pro Max 主機板維修實錄

手機黑屏但有震動,是螢幕壞還是主機板壞?

iPhone 15、16、17 故障總整理

【板橋iPhone維修推薦】iPhone 15、16、17 螢幕黑屏、泡水、不開機怎麼辦?板橋 Apple Center 十年工程師解析最新故障與維修關鍵

十年匠心,修的不只是手機,而是你每天不能中斷的生活。

板橋apple center 三星手機維修中心,用工程師等級的判斷,守住每一台 iPhone 的資料、功能與價值。

為什麼現在的 iPhone 故障,比以前更需要找懂主機板的人?

這幾年 iPhone 的功能越來越強,拍照越來越好、充電速度更快、螢幕更漂亮,但同時也代表整體結構越來越精密。很多客人來店裡時,第一句話都很像:

「原本只是螢幕怪怪的,結果突然整台黑掉。」

「昨天淋到雨,今天就不能充電了。」

「明明有電,卻一直重開機。」

「螢幕綠屏、觸控亂跳,資料還在不在?」

「只是換個尾插,怎麼別家修完 Face ID、原彩、觸控又出問題?」

從 iPhone 15、iPhone 15 Pro、iPhone 15 Pro Max,到 iPhone 16、iPhone 16 Pro、iPhone 16 Pro Max,甚至到現在大家很關注的 iPhone 17、iPhone 17 Pro、iPhone 17 Pro Max,新型 iPhone 的故障已經不只是「換螢幕、換電池」這麼簡單。

很多真正棘手的問題,其實來自:

螢幕總成受損後連帶影響觸控層 以及進水Type-C / 尾插 / 充電識別異常 泡水後延遲性氧化 主機板供電不穩 電池資料異常導致電量亂跳 鏡頭模組進霧、聽筒爆音、排線腐蝕 主機板層間短路導致不開機或反覆重啟

如果你正在找 板橋iPhone維修板橋手機維修,或你住在 土城、新莊、中和、樹林、三重、迴龍 一帶,這篇文章就是我想用十四年實戰經驗,寫給真正遇到問題的人看的。

為什麼板橋、新莊、土城、中和、樹林一帶的 iPhone 使用者,越來越常遇到這些故障?

我們在 板橋apple center 三星手機維修中心 維修十年,看過太多客人不是摔一次就壞,而是「小傷累積成大故障」。

像是:

手機曾經摔到,但當下只有一條細線,結果一週後黑屏 手機曾經淋雨、放口袋潮濕,幾天後出現充電水滴警示 電池健康度看起來正常,但實際上已經供電不穩 鏡頭一開始只是微微起霧,後來整組相機模組失焦 用副廠線、便宜充電頭太久,尾插與識別晶片開始異常 泡水後還硬充、硬開機,最後主板短路

所以你會發現,現在搜尋 板橋iPhone維修 的人,不只是想換零件,而是想找一間真的看得懂故障根源的店。

同樣地,很多從 土城iPhone維修土城修iPhone土城手機維修新莊手機維修新莊iPhone維修新莊修iPhone中和手機維修中和iPhone維修樹林iPhone維修樹林手機維修 過來的客人,最後選擇跨區送修,原因都很簡單:

他們要的不只是修好,而是修得準、修得穩、資料盡量保留。

iPhone 常見故障總整理:從螢幕異常到主板不開機,真正原因一次看懂

一、iPhone 螢幕沒有反應、黑屏、綠屏、線條,到底差在哪?

這是目前最常見,也是最容易被誤判的一組問題。

常見表現

iPhone 螢幕沒有反應 iPhone 螢幕異常 iPhone 螢幕黑屏 iPhone 螢幕綠屏 iPhone 螢幕觸控沒有反應 手機螢幕線條 畫面偶爾亮、偶爾暗 螢幕上半部或局部失靈 觸控漂移、自己亂點

常見原因

面板受衝擊後內層受損 外玻璃沒很嚴重,不代表 OLED 或觸控層沒事。 排線受損或鬆脫 摔機後最常見,有些當下還能用,之後才完全黑屏。 顯示供電異常 這種就不一定是換螢幕能解決,可能已經牽涉主機板。 泡水腐蝕造成顯示訊號不穩 會出現綠屏、閃屏、線條、觸控延遲。 維修後相容性不佳 有些外面只求便宜,裝上低品質面板,後續容易出現異常。

工程師提醒

若你遇到的是 iPhone 螢幕黑屏但還有震動、通知聲、充電聲,這通常代表主機還活著,越早處理,修復率通常越高。

若你住板橋附近,找 板橋iPhone維修 時,務必要先確認店家有沒有能力區分「螢幕故障」跟「主板顯示故障」。

二、iPhone 泡水、淋雨、充電水滴警示,為什麼隔天才出事?

很多人以為手機泡水壞掉一定是「當下就不能用」。

但實務上更危險的,反而是 延遲性故障。

常見表現

iPhone 泡水後可開機,但幾小時後黑屏 手機淋雨後出現充電水滴警示 手機無法充電 相機鏡頭起霧 聽筒聲音變小、爆音 Face ID / 前鏡頭異常 幾天後開始耗電、發熱、電量亂跳

為什麼會延遲出現?

因為水不是馬上把主板燒掉,而是先進入縫隙、排線座、尾插、聽筒、鏡頭模組與主板層間。

當你繼續使用、充電、發熱後,氧化就會逐漸擴大。

錯誤行為

泡水後立刻充電 反覆強制開機 放米缸就以為好了 覺得手機還能用就不管 拿吹風機高溫亂吹

正確做法

立刻關機 不要再充電 不要反覆測試 盡快做內部拆機檢測與泡水除潮藥水清洗乾燥清潔

這也是很多 土城手機維修、新莊手機維修、中和手機維修 客人最常遇到的問題:

不是掉進水裡才叫泡水,淋雨、機車前座受潮、浴室蒸氣、飲料滲入,全部都算。

三、iPhone 無法充電、Type-C 異常、尾插故障,問題真的只有充電孔嗎?

現在新型 iPhone 的充電問題,越來越多不是單純換尾插就能結束。

常見表現

iPhone 無法充電 插線沒反應 斷斷續續充電 充電很慢 只能用某一條線 連接電腦抓不到 充電時異常發熱 充電水滴警示反覆出現

可能原因

尾插模組損壞 Type-C 充電識別異常 主機板充電路徑故障 泡水腐蝕造成接點失效 使用不穩定充電設備造成長期損耗

很多客人來找 板橋手機維修 時,已經在別的地方換過一次尾插,結果還是不能充。

這時候真正該查的,往往是 主機板 Type-C 識別晶片、供電線路或接口周邊元件。

四、iPhone 不開機、主板不開機、電量亂跳,是電池還是主機板?

這類故障最容易讓客人焦慮,因為通常都會問一句:

「資料救得回來嗎?」

常見表現

iPhone 不開機 手機不開機 手機主板不開機 手機主機板故障 手機電池電量亂跳 開機卡白蘋果 反覆重啟 插電有反應但進不了系統

常見成因

電池老化、供電不穩 主板局部短路 充電 IC / 電源管理異常 泡水後層間腐蝕 重摔後焊點裂開 曾經非正常拆修造成排線或座子受損

最重要的觀念

不是每台不開機都一定要先換電池。

真正專業的流程,應該是先判斷:

電池本身是否正常 是否有基本電流反應 是否卡在開機路徑 是否為主板供電問題 是否有資料救援價值

這也是很多搜尋 板橋iPhone維修樹林iPhone維修中和iPhone維修 的使用者最在意的地方。

因為今天你不是只要一台能開機的手機,而是想把裡面的照片、Line、工作資料救回來。

真實維修案例分享:不是只有換零件,而是找出真正故障點

案例一:iPhone 15 Pro 螢幕+電池維修案例

iPhone 15 Pro 螢幕破裂 + 電池維修案例

iPhone 15 Pro 螢幕破裂 + 電池維修案例

這位客人從板橋過來,手機曾經重摔,當下只是螢幕破裂,但後續開始出現:

亮度忽明忽暗 觸控延遲 電池掉電速度異常快 偶爾發熱

檢測後發現不是單純的外玻璃裂掉,而是 螢幕總成已經有內傷,加上電池循環老化。

這種情況如果只修表面,短時間內看似能用,但穩定度很差。

後來我們針對螢幕與電池一起處理,讓整體使用恢復正常,也避免後續因供電不穩造成更多問題。

維修費用:電池1900元+螢幕4800元

案例二:iPhone 16 主板 Type-C 識別晶片與尾插維修案例

iPhone 16 主板 Type-C 識別晶片與尾插維修案例
16 主板 Type-C 識別晶片與尾插維修案例
16 主板 Type-C 識別晶片與尾插維修案例

這位客人一開始只是覺得手機「很挑線」,後來變成完全不能充。

先前在別處被建議直接更換尾插,但更換後狀況沒有改善。

進一步檢測後,我們發現問題不是只有尾插,而是 主板充電識別相關線路異常。

最後處理方式是:

尾插模組檢測 主板 Type-C 識別區域檢查 周邊元件與充電路徑修復 完成後再做穩定度測試

這種故障就是現在很多新型手機最容易被誤判的地方。

維修費用:充電尾插2600元+主板維修4800元

所以若你搜尋 土城iPhone維修 或 新莊iPhone維修,一定要找會查主板,不只是會換零件的店家。

案例三:iPhone 17 Pro 聽筒爆音+泡水充電孔維修案例

iPhone 17 Pro 聽筒爆音+泡水充電孔維修過程
iPhone 17 Pro 聽筒爆音+泡水充電孔維修過程

這類型是 2026 很值得注意的新型態故障。

客人描述是先淋到雨,當晚一切正常,隔天開始:

聽筒聲音破裂 充電孔異常 偶爾跳出充電警示 鏡頭微起霧

拆機後可見到內部有局部受潮痕跡。

這類故障難的地方在於:

它不是整台完全壞掉,而是 多個模組開始陸續出現異常。如果只單修其中一個,很可能幾天後另一個又壞。

所以真正完整的處理方式,是從:

充電孔 聽筒排線 受潮區域清潔除鏽 連接座穩定檢測 一起做整體判斷。

維修費用:聽筒1800元+充電尾插2800元

2026 新型態 iPhone 損壞故障 FAQ:

Q1:iPhone 螢幕沒破,為什麼還會黑屏或觸控失靈?

因為現在很多 iPhone 的螢幕故障,不一定先從外玻璃開始。

內層 OLED、觸控層、排線、接點受損,都可能在外觀看似不嚴重時,就先出現黑屏、綠屏、線條或觸控失靈。

Q2:iPhone 淋雨後還能用,為什麼隔天才不能充電?

因為真正可怕的是延遲性氧化。

水氣進入尾插、排線座或主板後,不一定立刻壞,而是在後續充電、發熱、時間累積下,慢慢擴大損傷。

Q3:新型 iPhone 無法充電,是不是一定只要換尾插?

不一定。

現在很多充電異常其實還牽涉到 Type-C 識別、充電路徑、主板供電與接口周邊元件。若只換尾插,可能治標不治本。

Q4:iPhone 電量亂跳、突然關機,是電池壞掉還是主板問題?

兩者都有可能。

如果只是老化電池,通常更換後可恢復;但若伴隨異常發熱、重啟、不開機、充電異常,就要高度懷疑主板供電與電源管理問題。

Q5:iPhone 泡水後鏡頭起霧,要不要立刻處理?

要。

鏡頭起霧通常代表內部已受潮,不處理可能進一步影響相機模組、對焦、夜拍品質,甚至連帶影響前後鏡頭排線與主板周邊。

Q6:iPhone 聽筒爆音是不是只是喇叭壞掉?

不一定。

若曾經受潮、摔機,除了聽筒本體,也可能是排線、接點、受潮腐蝕或上方模組受影響。新型 iPhone 更常見的是「局部模組連動異常」。

Q7:為什麼有些 iPhone 修完沒多久又壞?

因為只換掉表面故障,不代表真正原因被處理。

例如黑屏只是結果,真正原因可能是供電不穩、受潮腐蝕、排線座異常,若沒一起排查,後續很容易復發。

Q8:手機不開機的情況下,資料還有機會救嗎?

有機會,但要看故障點。

若是螢幕、電池、局部供電、可修復的主板問題,通常仍有資料救援機會。重點是不要一直反覆開機、充電、亂送修。

Q9:2026 新型態 iPhone 最容易被忽略的故障是什麼?

不是單一零件壞掉,而是「多模組連鎖異常」。

例如:

淋雨後先是充電警示,再來鏡頭起霧、聽筒爆音,最後變成耗電與不開機。

這類故障越來越常見,也是一般店最容易只修一半的地方。

Q10:要找板橋iPhone維修,怎麼判斷店家是否真的專業?

你可以直接問:

黑屏會先判斷螢幕還是主板嗎? 泡水會拆機檢測還是直接叫我換總成? 不能充電會查尾插以外的主板線路嗎? 不開機有沒有資料救援評估? 維修後有沒有穩定度測試?

真正專業的店,不會一開始就只報最簡單的答案。

為什麼板橋 Apple Center 的維修邏輯,和一般只換零件的店不一樣?

我們十年來做的,不只是一般維修,而是更重視下面這幾件事:

1. 先判斷故障根源,不亂猜

黑屏不一定換螢幕,不能充電不一定只換尾插,不開機也不一定先換電池。

2. 重視資料保留

很多客人的手機裡,有工作紀錄、家庭照片、客戶資料。

有些人來修的不是手機,是生活。

3. 重視穩定度,不只求能亮

真正好的維修,不是當下開機就算完成,而是修後還要穩。

4. 熟悉在地需求

我們店位在板橋,實際服務範圍長期涵蓋:

板橋手機維修、板橋iPhone維修、土城手機維修、土城iPhone維修、新莊手機維修、新莊iPhone維修、中和手機維修、中和iPhone維修、樹林手機維修、樹林iPhone維修。

很多客人會跨區來,就是因為知道這裡不是只做表面處理。

iPhone 常見故障該怎麼第一時間處理?

iPhone 螢幕黑屏怎麼辦?

先確認是否還有震動、通知聲、充電反應。

若有,代表主機可能還活著,請不要反覆重開,盡快檢測螢幕與主板顯示路徑。

iPhone 泡水怎麼辦?

立刻關機、停止充電、不要吹熱風、不要一直測試。

越早處理,越有機會降低氧化與資料風險。

iPhone 無法充電怎麼辦?

不要只猜是線或尾插。

若曾淋雨、摔機、發熱,可能牽涉 Type-C 識別與主板供電。

iPhone 不開機怎麼辦?

先不要亂換零件。

真正重要的是先判斷:電池、螢幕、主板、資料救援哪一塊最優先。

2026精準圖表分析

圖表一:iPhone 常見故障比例圖

可分成:

螢幕黑屏 / 顯示異常 觸控失靈 充電異常 泡水受潮 不開機 電池異常 主板故障 鏡頭起霧 / 聽筒異常

圖表二:泡水後錯誤處理 vs 正確處理對照表

泡水堅持開機的主機板 各種燒毀(泡水錯誤處理)
iPhone 15 Pro 泡水主板 立刻關機 主板晶片安全無燒毀(泡水正確處理方式 就是立刻關機)

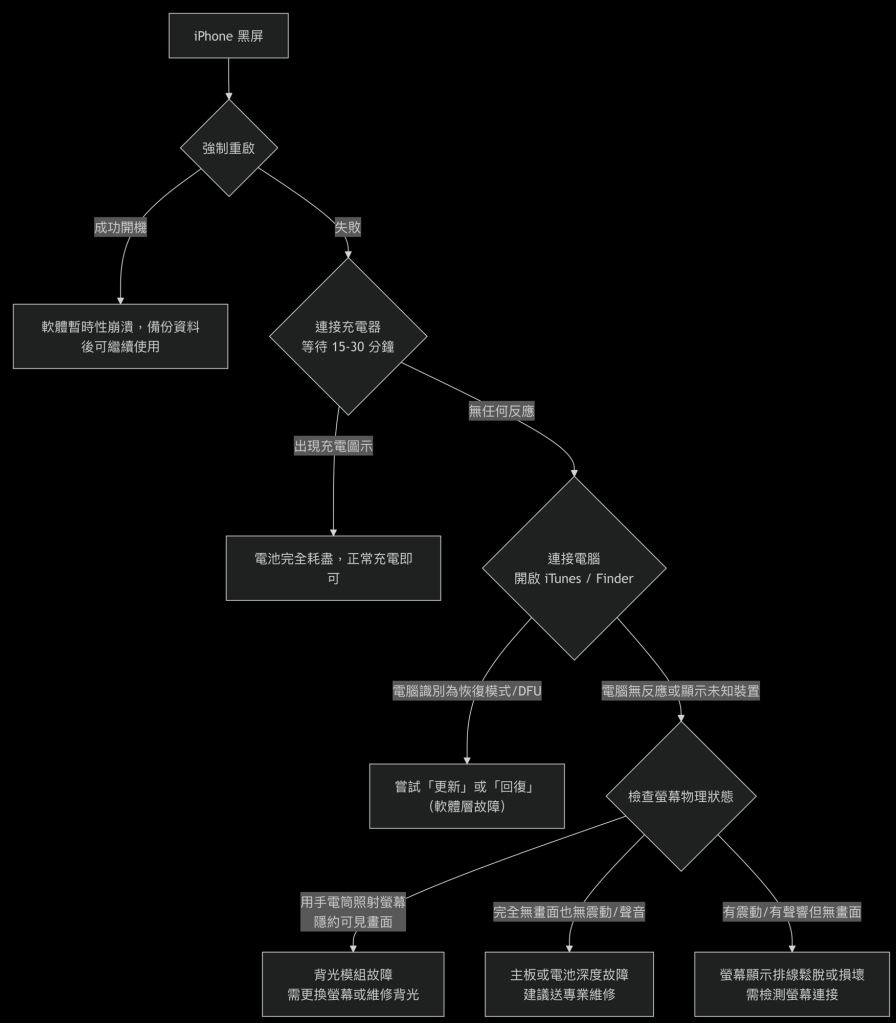
圖表三:iPhone 黑屏故障判斷流程圖

可以點擊放大瀏覽

圖表四:板橋 / 土城 / 新莊 / 中和 / 樹林 客人常見送修問題分布圖

iPhone 更多優質文章推薦:

板橋iPhone換電池完整解析

iPhone 泡水急救與資料保留指南

iPhone 無法充電是尾插壞了嗎?

iPhone 螢幕黑屏、綠屏、線條故障總整理

iPad 換電池與 iPad 換螢幕常見問題

iPhone 主機板不開機還有沒有資料救援機會?

板橋手機維修推薦:如何挑選不踩雷的維修店

結尾總結:找 iPhone 維修,不只是找會換零件的人,而是找能判斷風險的人

現在的 iPhone,從 iPhone 15、iPhone 15 Pro、iPhone 15 Pro Max 到 iPhone 16、iPhone 16 Pro、iPhone 16 Pro Max,再到大家高度關注的 iPhone 17、iPhone 17 Pro、iPhone 17 Pro Max,故障型態越來越複雜。

你看到的可能只是黑屏、不能充電、泡水、電量亂跳,但真正的問題,可能早就深入到排線、模組、供電或主機板。

如果你正在找:

板橋iPhone維修 板橋手機維修 土城iPhone維修 / 土城修iPhone / 土城手機維修 新莊iPhone維修 / 新莊修iPhone / 新莊手機維修 中和iPhone維修 / 中和手機維修 樹林iPhone維修 / 樹林手機維修

那麼你真正該找的,不是只會換零件的店,而是能站在工程師角度,替你把故障看清楚、把風險講明白、把資料盡力守住的維修中心。

板橋apple center 三星手機維修中心

十年技術累積,重視的不只是修好,更是讓你安心把手機交給我們。

官網:https://reurl.cc/rEm2mN

Fb: https://reurl.cc/DjM7oN

IG: https://reurl.cc/vQgWza

Blog: https://reurl.cc/Rq7gzz

地標:https://reurl.cc/XGrgmD

板橋手機維修中心

地址:新北市板橋區四川路一段343號

LINE生活圈:@htx0468m

營業時間12:00~21:30

板橋店電話 :(02)8953-2605

【板橋三星手機維修 / 板橋iPhone維修】Apple Center 現場 20 分鐘取件|螢幕破裂、泡水救援專家 (近土城/新莊)

【板橋手機維修】Google 5星推薦!iPhone/三星螢幕破裂、電池老化 20 分鐘快速救援 (近土城/新莊/中和/樹林)

專家標語:「不只是修手機,更是修復您的生活節奏。十年匠心,專注每一次的完美重生。」

為什麼您的手機需要「板橋 Apple Center 三星手機維修中心」?

在這個 AI 手機運算力爆發的時代,手機不只是通訊工具,更是您的第二大腦。當螢幕破裂、電池紅字、甚至泡水黑屏時,焦慮感是真實的。

我們懂那種心痛。作為在 板橋深耕 10 年 的維修專家,我們見證過數萬支手機的重生。無論您住在 板橋 本地,還是來自 土城、樹林、中和、新莊,甚至是 迴龍、三重,我們都是距離您最近、技術最頂尖的救星。我們不玩話術,堅持 「面對面維修、價格透明、資料保留優先」。

2026 AI 手機時代:新型態故障與我們的解決方案

隨著 iPhone 16/17 與 Samsung S25/S26 等 AI 手機普及,高效能運算帶來了新的維修挑戰。很多坊間店家還停留在舊時代技術,但我們已經準備好了。

1. 高算力導致的「異常耗熱」與「主機板故障」

AI 運算需要強大的 NPU 支援,長時間運作容易導致 手機主機板故障 或 手機不開機。

• 常見症狀: 手機異常發燙手機電池電量亂跳、無故重開機。

• 我們的技術: 擁有高倍顯微鏡與主板維修台,能精準修復晶片級故障,而非單純更換總成,為您省下大筆費用。

2. 精密的「三星折疊螢幕」維修

板橋 Samsung 三星維修 是我們的強項。折疊機(Z Flip/Fold 系列)最怕 螢幕沒有反應 或轉軸處出現 螢幕綠屏/線條。

• 專精項目: 三星螢幕換玻璃、解決 螢幕觸控沒有反應轉軸異音排除

3. iPhone 精密感測器與「電池健康度」

板橋 iPhone 維修 絕不僅是換零件。遇到 iPhone 螢幕黑屏 但有聲音,或是 iPhone 無法充電,往往是排線或晶片問題。

• 專精項目: iPhone 換電池 (解決健康度焦慮)、iPhone 螢幕換玻璃 (保留原廠顯示效果)、Face ID 修復

【真實維修案例】這些鄰居的痛,我們都懂

為了保護隱私,我們隱去客戶全名,但這些都是發生在店裡的真實故事。

案例一:來自土城的 Z Flip 6 轉軸卡死

狀況: 住 土城 的林先生,手機不小心摔到轉軸,導致 三星折疊螢幕 無法完全展開,且出現 螢幕線條。

挑戰: 許多店家建議直接換整新機,費用高昂且資料會不見。

解決: 我們採用「螢幕分離術」,在不更換內螢幕的情況下修復轉軸機械結構。

結果: 2 小時完修,幫林先生省下 50% 的維修費,資料完整保留。這就是 土城三星手機維修 客戶願意跑一趟板橋的原因。

案例二:新莊外送員的 iPhone 15 Pro Max暴雨驚魂

狀況: 一位 新莊 的外送員,下雨天導航時手機進水,出現 充電水滴警示,硬充後直接 手機不開機。

挑戰: 手機泡水 黃金救援時間極短,主機板嚴重腐蝕。

解決: 立即進行主板超音波清洗與斷路排查,更換受損的供電 IC。

結果: 當天下午手機順利開機。對於依靠手機接單的 新莊手機維修 需求者來說,速度就是金錢。

案例三:樹林媽媽的A53舊手機與珍貴照片

狀況: 來自 樹林 的陳媽媽,拿著一支 A53螢幕黑屏 且 電池老化 的舊三星手機,裡面有孫子剛出生的照片,但手機完全 無法充電。

挑戰: 這種老機型零件難找,且目標是 手機主板救資料 而非翻新。

解決: 我們利用實驗室電源直接驅動主板,繞過損壞的充電模組,成功導出資料。

結果: 當陳媽媽看到照片失而復得時的眼淚,是我們繼續做 樹林手機維修 後盾的最大動力。

常見問題 FAQ

為了讓您更快速了解,我們整理了關於 板橋手機維修 最常被問到的問題。

Q1:我的手機螢幕破裂,換玻璃跟換總成有什麼不一樣?

A: 如果您的 iPhone 螢幕異常 但觸控跟顯示都正常,只有外層玻璃裂開,我們可以施作「螢幕換玻璃」技術,保留您的原廠液晶,價格只需換總成的一半。這在 板橋 iPhone 維修 市場中是高階技術。

Q2:手機泡水了怎麼辦?可以放米缸嗎?

A: 千萬不要!放米缸會延誤救援時機。手機泡水 請立刻關機,不要充電(避免短路燒毀主機板),並盡速送到我們店裡進行專業除潮清潔。無論是 中和手機維修 還是 迴龍手機維修 的客戶,我們都建議把握黃金 24 小時。

Q3:iPhone/三星換電池需要多久?資料會不見嗎?

A: 在 板橋 Apple Center 三星手機維修中心,更換 iPhone 電池 或 三星電池 平均僅需 20-30 分鐘。我們是現場面對面維修,資料通常不會遺失,但我們仍建議養成備份習慣。

Q4:你們的服務範圍涵蓋哪裡?

A: 我們位於交通便利的板橋,服務範圍輻射全台北。特別針對 土城手機維修、樹林三星手機維修、新莊三星手機維修、中和三星手機維修 的客戶,我們提供優先檢測服務。

聯絡我們:讓您的手機煥然一新

不要讓 耗電快、螢幕綠屏、手機鏡頭起霧 影響您的心情。將專業的事交給專業的人。

• 店名: 板橋 Apple Center 三星手機維修中心

• 專業領域: 板橋 iPhone 維修 / 板橋三星手機維修 / iPad 換電池 / 主機板救援

• 服務地區: 板橋、土城、樹林、新莊、中和、迴龍、三重

• 立即預約:

官網:https://reurl.cc/rEm2mN

Fb: https://reurl.cc/DjM7oN

IG: https://reurl.cc/vQgWza

Blog: https://reurl.cc/Rq7gzz

地標:https://reurl.cc/XGrgmD

板橋手機維修中心

地址:新北市板橋區四川路一段343號

LINE生活圈:@htx0468m

營業時間12:00~21:30

板橋店電話 :(02)8953-2605

獲取更多手機知識

 【板橋三星維修推薦】三星折疊螢幕綠屏、轉軸異音?Z Flip/Fold 維修全攻略 (免換總成技術)

iPhone 耗電快、自動關機?是電池老化還是主機板漏電?3分鐘自我檢測 (含 iPhone 16/15 報價)

手機泡水怎麼辦?板橋/土城/新莊 手機資料救援黃金 24 小時急救手冊 (含主機板維修)

為什麼土城、樹林、新莊人都跑來板橋修手機?揭秘 10 年維修店的「透明化」堅持

iPad 螢幕破裂、充不進電?板橋 iPad 維修中心:Air/Pro/Mini 全型號現場快速更換

手機泡水怎麼辦?板橋/土城/新莊 手機資料救援黃金 24 小時急救手冊 (含主機板維修)

前言:

手機掉進馬桶、飲料打翻、或是騎車淋雨導致 充電水滴警示 亮起?千萬別慌!也 千萬不要放進米缸!錯誤的處理方式會讓 手機泡水 變成 手機主板不開機 的死刑。這裡有 板橋 Apple Center 10 年經驗總結的黃金救援 SOP。

1. 泡水急救三不一要

• ❌ 不充電: 水導電,充電會直接燒毀 CPU。

• ❌ 不開機: 如果已經黑屏,千萬別嘗試開機。

• ❌ 不用吹風機: 熱風會把水氣吹進更深處,並加速腐蝕。

• ✅ 要送修: 這是跟時間賽跑。手機主板救資料 的成功率隨著時間每分每秒在下降。

2. 為什麼板橋、土城、新莊人都送來這裡?

手機資料救援 板橋 是我們的金字招牌。我們擁有:

• 超音波洗淨機: 徹底清除主機板縫隙的酸性液體。

• 層板貼合技術: 針對 iPhone 雙層主機板進行分層維修。

• 對於 土城手機維修 或 新莊手機維修 的客戶,我們提供優先急件處理,因為我們知道資料無價。

3. 真實案例:泡水 3 天的 iPhone 16 Pro Max

狀況: 來自 樹林 的陳先生,去海邊玩水手機進海水,放了兩天米缸後 手機不開機 才送來。

挑戰: 海水腐蝕性極強,主機板多處綠鏽,這是一場硬仗。

救援: 花費 6 小時補焊斷線與更換供電 IC。

結果: 雖然螢幕報銷了,但最珍貴的「女兒出生照片」全部救回!

4. 結語:資料無價,交給專家

遇到 手機鏡頭起霧 或泡水,請立刻聯絡我們。不管是 三星手機換電池 還是主板救援,我們全力以赴。

官網:https://reurl.cc/rEm2mN

Fb: https://reurl.cc/DjM7oN

IG: https://reurl.cc/vQgWza

Blog: https://reurl.cc/Rq7gzz

我們的地標:https://reurl.cc/XGrgmD

板橋手機維修中心

地址:新北市板橋區四川路一段343號

LINE生活圈:@htx0468m

營業時間12:00~21:30

板橋店電話 :(02)8953-2605

👉 [點擊撥打急救專線]

👉 延伸閱讀:[為什麼土城、樹林、新莊人都跑來板橋修手機?]

為什麼土城、樹林、新莊人都跑來板橋修手機?揭秘 13年維修店的「透明化」堅持

前言:

打開 Google 地圖,搜尋 土城手機維修、樹林三星手機維修 或 中和手機維修,店家滿街都是。但為什麼每天都有這麼多客人,願意多花 15 分鐘車程,專程來到「板橋 Apple Center 三星手機維修中心」?答案只有一個:信任。

1. 拒絕黑箱!全程「面對面」維修

很多客戶害怕手機拿進小房間後,零件被偷換。我們打破行規:

• 現場拆機: 您就坐在師傅對面,看著您的愛機如何被拆解、更換新電池、重新上防水膠。

• 零件透明: 原廠品質螢幕 vs 副廠螢幕,我們現場拿給您看,優缺點講清楚,絕不混充。

2. 服務範圍輻射全雙北

我們位於交通樞紐,服務不僅限於板橋。

• 土城/樹林: 開車過來只需 15-20 分鐘,好停車。

• 新莊/三重: 過個大漢橋就到,解決 新莊三星手機維修 找不到專業店家的困擾。

• 中和/迴龍: 許多客戶是為了 三星折疊螢幕 或 iPhone 主機板維修 等高難度問題專程前來。

3. 真實案例:三重李大哥的堅持

「我在三重問了三家,都說這個 三星螢幕 沒救了要換新的。只有你們板橋這家願意幫我試試看壓排線。」—— 這就是我們存在的意義,做別人不願意做的細工。

4. 結語:值得您跑一趟的維修體驗

我們不拚最低價(因為用料品質的堅持),但我們拚最高的完修率與安心感。歡迎 三重手機維修 與 迴龍手機維修 的朋友來坐坐。

官網:https://reurl.cc/rEm2mN

Fb: https://reurl.cc/DjM7oN

IG: https://reurl.cc/vQgWza

Blog: https://reurl.cc/Rq7gzz

地標:https://reurl.cc/XGrgmD

板橋手機維修中心

地址:新北市板橋區四川路一段343號

LINE生活圈:@htx0468m

營業時間12:00~21:30

板橋店電話 :(02)8953-2605

👉 [導航到板橋 Apple Center]

👉 延伸閱讀:[iPhone 耗電快、自動關機?是電池老化還是主機板漏電?]

iPad 螢幕破裂、充不進電?板橋 iPad 維修中心:Air/Pro/Mini 全型號現場快速更換

前言:

家裡的 iPad 是哄小孩的神器,也是追劇生產力的工具。一旦 iPad 換螢幕 或 無法充電,生活節奏大亂。別擔心,在 板橋 Apple Center,我們修 iPad 的速度跟修手機一樣快!

1. iPad 維修的常見誤區

iPad 的構造比手機更需要耐心,尤其是玻璃與液晶分離的機型。

• 觸控失靈: 常常是因為 螢幕觸控沒有反應,這時只需更換外層玻璃(觸控屏),不需要換整組液晶,費用省一半!

• 充不進電: 很多時候是尾插(充電孔)被灰塵堵塞或氧化,不一定是 iPad 換電池 的問題。

2. 支援全系列型號

無論是老款的 iPad Mini,還是最新的 iPad Pro M4,我們都有備料。

• 螢幕破裂: 現場更換,約 1-2 小時取件。

• 電池老化: 解決耗電快、自動關機問題。

• 主板維修: 解決 iPad 不開機 或 無限重啟。

3. 真實案例:板橋補習班的緊急救援

狀況: 附近補習班老師送來 5 台學生用的 iPad,全部都是 螢幕破裂 或 無法充電。

挑戰: 需要在隔天上課前全部修好。

結果: 我們調動三位師傅連夜趕工,隔天早上準時交機。這就是在地店家的機動性!

4. 結語:讓您的 iPad 再次亮起來

不管是 iPad 換電池 還是 iPad 換螢幕,我們提供最專業的保固。我們也是許多 土城手機維修 同業指定的平板後送維修中心。

官網:https://reurl.cc/rEm2mN

Fb: https://reurl.cc/DjM7oN

IG: https://reurl.cc/vQgWza

Blog: https://reurl.cc/Rq7gzz

我們的地標:https://reurl.cc/XGrgmD

板橋手機維修中心

地址:新北市板橋區四川路一段343號

LINE生活圈:@htx0468m

營業時間12:00~21:30

板橋店電話 :(02)8953-2605

👉 [查看 iPad 維修價目表]

👉 延伸閱讀:[三星折疊螢幕綠屏、轉軸異音?Z Flip/Fold 維修全攻略]

iPhone 耗電快、自動關機?是電池老化還是主機板漏電?3分鐘自我檢測 (含 iPhone 16/15報價)

前言:

「明明才剛換過電池,為什麼 手機電池電量亂跳,一下子就沒電?」這可能是我們在 板橋 iPhone 維修 現場最常聽到的抱怨。其實,很多時候 耗電快 的元兇不是電池,而是您的 手機主機板故障 在「漏電」。

1. 換電池前,先搞懂「真假耗電」

iPhone 16 和 17 的 AI 功能雖然強大,但也更吃效能。

• 電池老化: 健康度低於 80%,或 手機自動關機。這時 iPhone 換電池 就能解決。

• 主機板漏電: 手機待機時(沒在用)也會發燙,電量像溜滑梯一樣掉。這時候換 10 顆電池也沒用!

2. 板橋 Apple Center 的「主機板級」檢測

我們不只是「換零件」的工匠,更是「修晶片」的醫生。

透過精密的電流表,我們能看出 iPhone 不開機 或 無法充電 是因為充電 IC 損壞,還是電池問題。這種技術在 樹林手機維修 或 迴龍手機維修 的一般店家較為少見。

3. 真實案例:iPhone 16 Pro Max的發燒驚魂

狀況: 一位 板橋 本地的外送員,手機長期插著行動電源跑單,導致 iPhone 螢幕黑屏 且機身發燙。

診斷: 電源管理晶片燒毀,導致主機板大短路。

處置: 顯微鏡下更換晶片,並補強散熱膠。

結果: 手機不再發燙,電量續航力恢復正常。

4. 結語:別讓您的 iPhone 變成暖暖包

如果您遇到 iPhone 螢幕異常 或發燙問題,請來找我們。我們提供透明的 iPhone 維修 報價,絕不讓您當冤大頭。

官網:https://reurl.cc/rEm2mN

Fb: https://reurl.cc/DjM7oN

IG: https://reurl.cc/vQgWza

Blog: https://reurl.cc/Rq7gzz

我們的地標:https://reurl.cc/XGrgmD

板橋手機維修中心

地址:新北市板橋區四川路一段343號

LINE生活圈:@htx0468m

營業時間12:00~21:30

板橋店電話 :(02)8953-2605

👉 [查看最新 iPhone 電池更換優惠]

👉 延伸閱讀:[iPad 螢幕破裂、充不進電?全型號維修報價]